咎由自取!36岁前国脚遭重罚:罚10万+停5场+队内三停愧对邵佳一
2025年10月23日 02:56
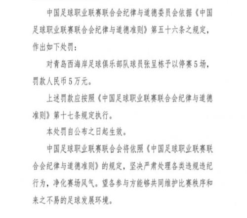
北京时间10月22日,中足联发布官方通告,青岛西海岸球员张呈栋因辱骂裁判,被禁赛五场,罚款五万,而加上青岛西海岸此前做出的内部处罚,张呈栋一共被罚款10万元、停赛5场,同时队内“三停”。

中超第27轮,青岛西海岸主场迎战上海申花,在孙捷被罚下的情况下,张呈栋主动领取红牌,他因为对边裁的越位判罚不满追着骂,在被主裁出示黄牌警告后,张呈栋依然不依不饶,主裁随即再出示一张黄牌,导致张呈栋两黄变一红被罚下,最终,青岛西海岸在9人应战的情况下,1-2惜败上海申花。

客观的说,边裁当时的判罚确实有问题,张呈栋提出质疑完全没有问题,但是他在明知队内少打一人的情况下还主动去领牌,所以张呈栋被罚下,以及现在遭到中足联和青岛西海岸的双重处罚,完全就是咎由自取。

要知道,张呈栋此前就因不与马宁握手染红而成为中国足球名场面,当时可以说他是年少轻狂,而且马宁作为中超金哨也始终存在争议,但是张呈栋作为前国脚,今年已经36岁了,但是他仍然不知道收敛自己的脾气,而且毫不客气的说,不管是他在北京国安,还是在河北华夏幸福期间,都没有给球迷留下好印象。

众所周知,张呈栋之所以被北京国安放弃后能够加盟青岛西海岸,就是得益于老大哥邵佳一的提携,毕竟张呈栋自从留洋归来后,始终没有拿出过够硬的数据,而且他已经是接近职业生涯末年,不客气的说,张呈栋已经很难在中超找到下家。

而根据资料显示,张呈栋与青岛西海岸的合同在年底到期,他此举无疑是想要提前放假,毕竟联赛仅剩3轮,而且他余下3场停赛将延至下个赛季,如果青岛西海岸不选择与张呈栋续约,他会何去何从呢?
















